امروز 7 خرداد 1405

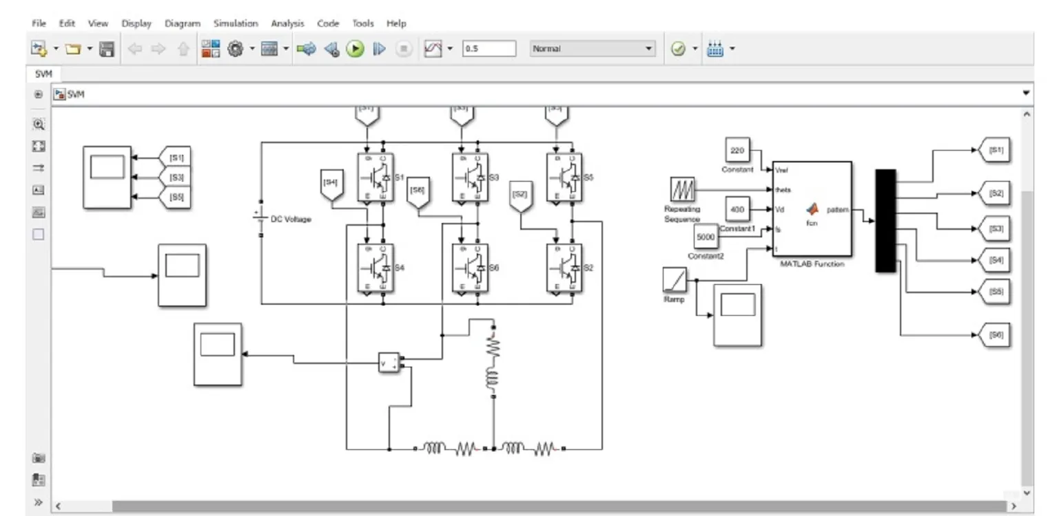
اینورتر سه فاز با مدولاسیون بردار فضایی

MohammadB

اینورتر سه فاز با مدولاسیون بردار فضایی

MohammadB

اینورتر سه فاز با مدولاسیون بردار فضایی

اینورتر سه فاز با مدولاسیون بردار فضایی

23 بهمن 1397

مهارت‌های استفاده شده

مهندسی برق الکترونیک متلب

23 بهمن 1397

MohammadB MohammadB

MohammadB

سایر نمونه‌کارهای