امروز 7 خرداد 1405

مدلسازی تونل همراه با خاک در نرم افزار اباکوس

sher

مدلسازی تونل همراه با خاک در نرم افزار اباکوس

sher

مدلسازی تونل همراه با خاک در نرم افزار اباکوس

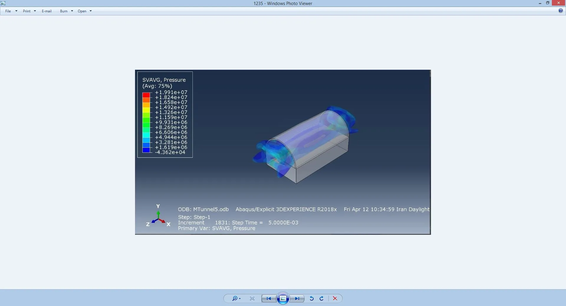
مدلسازی تونل تحت بار انفحار به روش اویلری - لاگرانژی با نرم افزار ابکوس

4 اردیبهشت 1398

مهارت‌های استفاده شده

مهندسی سازه Abaqus

4 اردیبهشت 1398