جستجوی پروژه
برای پروژههای ثبت شده پیشنهاد کار ارسال کنید.
جستجوی فریلنسر / مجری
مجریان متخصص را برای پروژه خود انتخاب کنید.
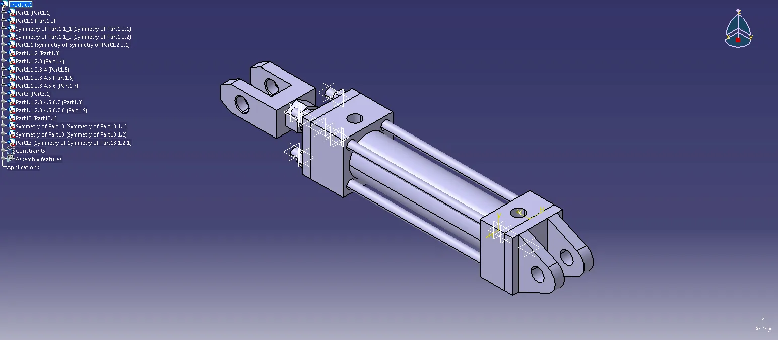
مهندسی مهکوس
shahin vesali
طراحی و ساخت قطعات سفارشی
3 خرداد 1402
مهارتهای استفاده شده
CATIA
سایر نمونهکارهای shahin vesali
آیا میخواید از نوتیفیکیشن ها با خبر شوید؟