جستجوی پروژه
برای پروژههای ثبت شده پیشنهاد کار ارسال کنید.
جستجوی فریلنسر / مجری
مجریان متخصص را برای پروژه خود انتخاب کنید.
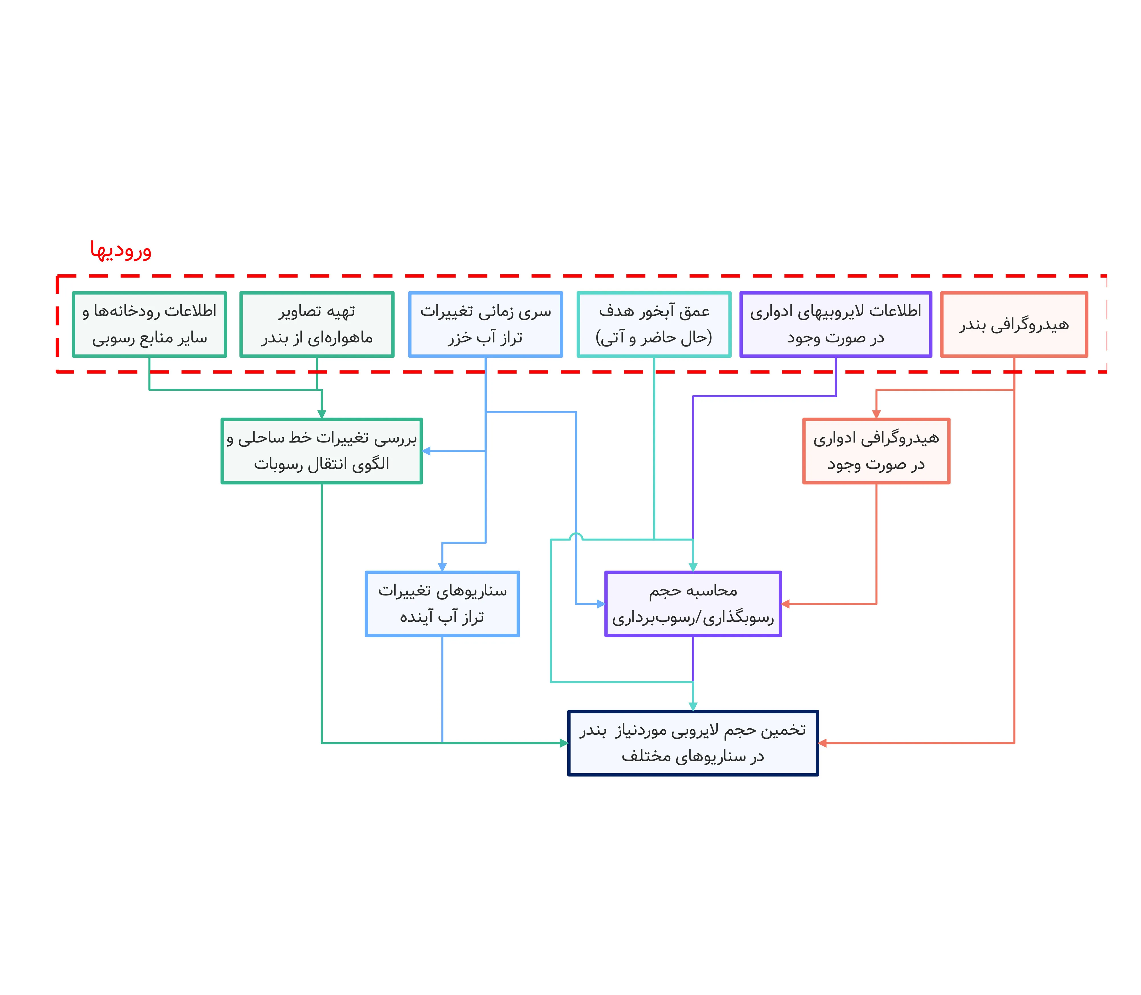
ویزیو پروپوزال خزر
MacroLab
فلوچارت، ویزیو، فلوچارت ویزیو
22 مهر 1402
مهارتهای استفاده شده
Microsoft Visio
سایر نمونهکارهای MacroLab
آیا میخواید از نوتیفیکیشن ها با خبر شوید؟