امروز 7 خرداد 1405
طراحی pcb
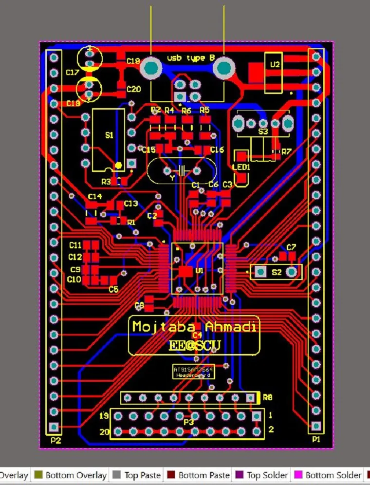
طراحی pcb هدربرد at91sam7s در نرم افزار آلتیوم دیزاینر
21 شهریور 1397
مهارتهای استفاده شده
21 شهریور 1397
طراحی pcb
طراحی pcb هدربرد at91sam7s در نرم افزار آلتیوم دیزاینر
21 شهریور 1397
مهارتهای استفاده شده
21 شهریور 1397