امروز 7 خرداد 1405
Visio: Diagrams
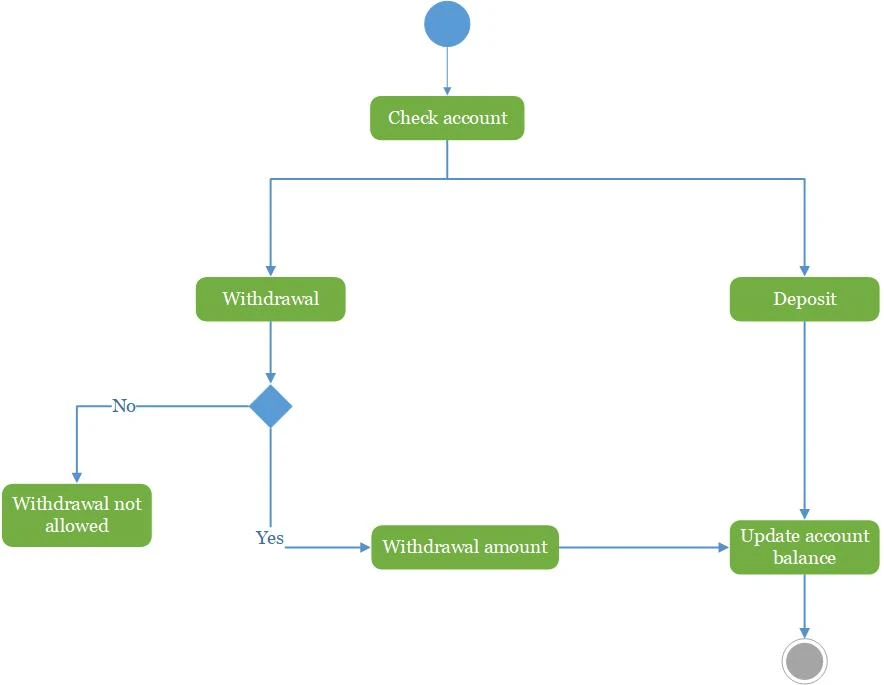
تصویر نمونه فایل های ایجاد شده از طریق نرم افزار Visso
15 دی 1403
مهارتهای استفاده شده
15 دی 1403
Visio: Diagrams
تصویر نمونه فایل های ایجاد شده از طریق نرم افزار Visso
15 دی 1403
مهارتهای استفاده شده
15 دی 1403