امروز 29 آذر 1404

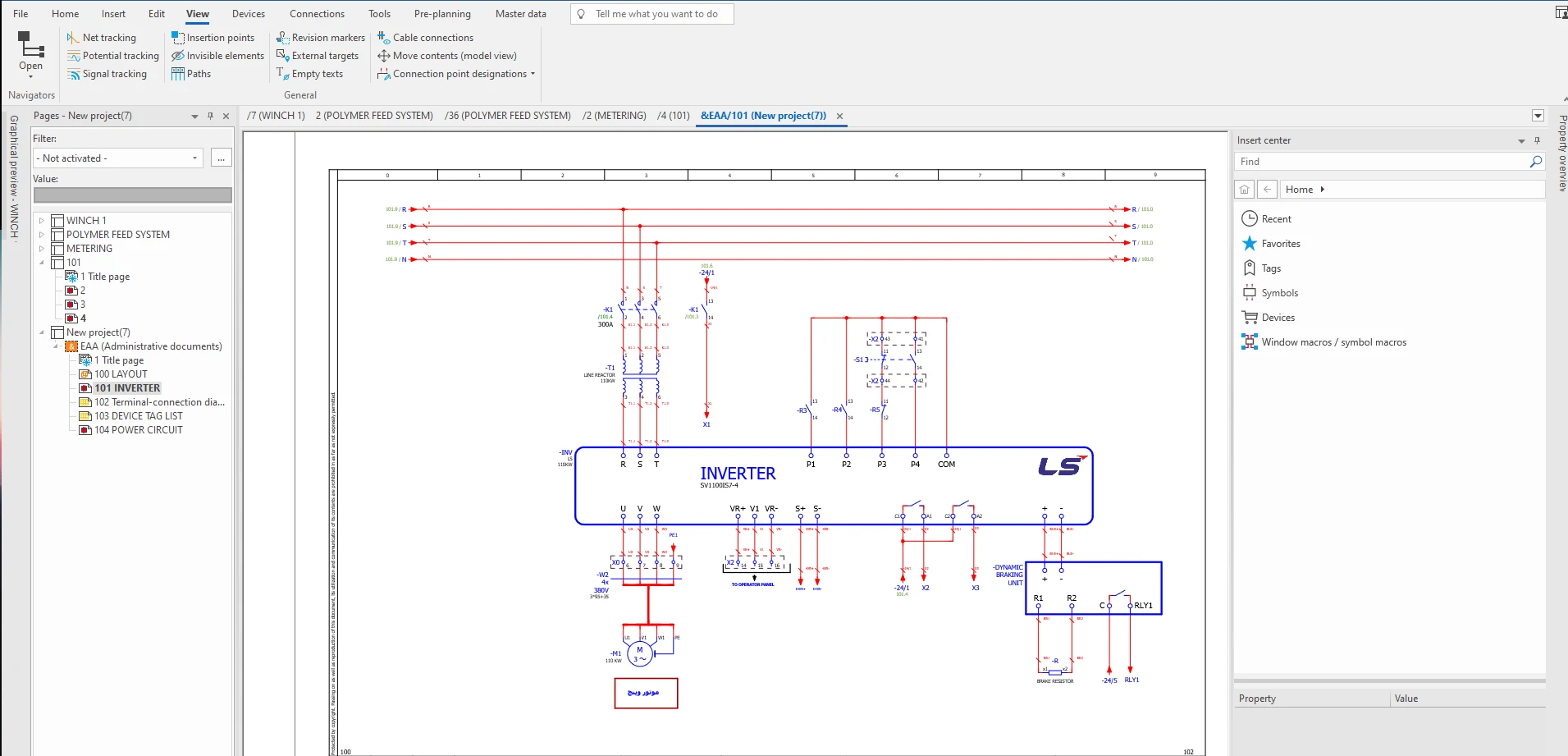
نمونه طراحی نقشه

Alireza.gpl

نمونه طراحی نقشه

Alireza.gpl

نمونه طراحی نقشه

نمونه طراحی سه بعدی / 2بعدی / سیم بندی / ریپورت
تجربه انواع نقشه های صنعتی

31 فروردین 1404

مهارت‌های استفاده شده

نقشه کشی برق EPLAN

31 فروردین 1404

Alireza.gpl Alireza.gpl

Alireza.gpl

سایر نمونه‌کارهای