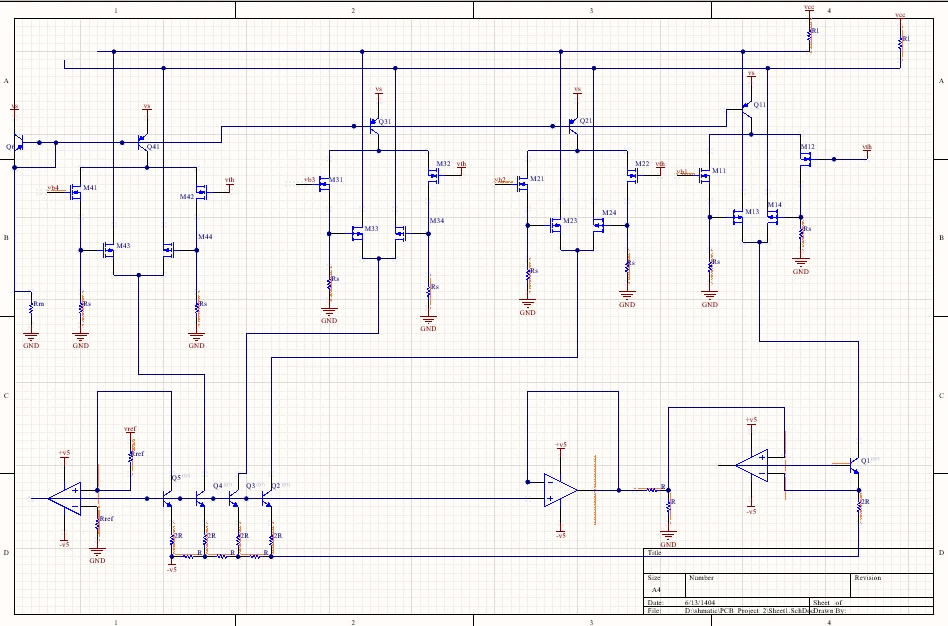
شماتیک آلتیوم دیزاینر
سلام وقتتون بخیر نمونه کار طراحی الکتریکی
13 شهریور 1404
مهارتهای استفاده شده
پردازش ابری نقشه و نقشه برداری 3D Modelling مهندسی برق ArcGIS
13 شهریور 1404
شماتیک آلتیوم دیزاینر
سلام وقتتون بخیر نمونه کار طراحی الکتریکی
13 شهریور 1404
مهارتهای استفاده شده
پردازش ابری نقشه و نقشه برداری 3D Modelling مهندسی برق ArcGIS
13 شهریور 1404