امروز 6 خرداد 1405
نمونه طراحی PCB
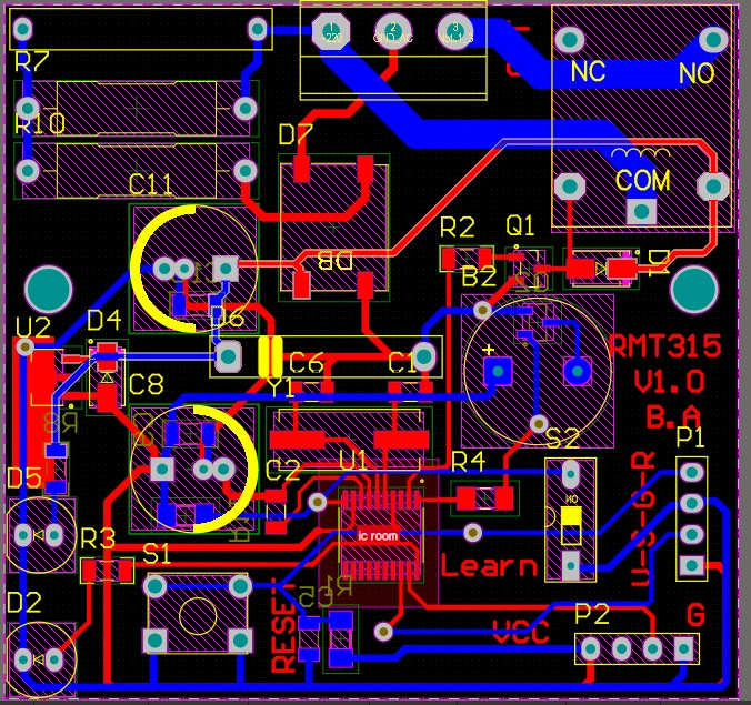
نمونه طراحی برد به صورت یک لایه و چند لایه
14 مهر 1404
مهارتهای استفاده شده
14 مهر 1404
نمونه طراحی PCB
نمونه طراحی برد به صورت یک لایه و چند لایه
14 مهر 1404
مهارتهای استفاده شده
14 مهر 1404