امروز 7 خرداد 1405

آنالیز داده های بیان ژن

Bioinformatician

آنالیز داده های بیان ژن

Bioinformatician

آنالیز داده های بیان ژن

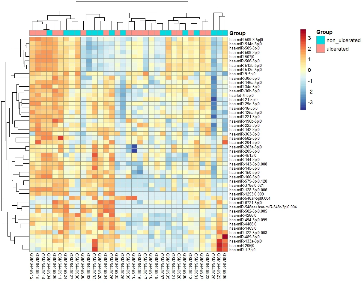
داده های بیان ژن توسط پکیج های limma و edgeR آنالیز شد و نمودارهای مختلف برای بررسی نتایج کیفیت داده ها و نیز نتایج نهایی رسم شد

20 آبان 1404

مهارت‌های استفاده شده

برنامه نویسی با R

20 آبان 1404

Bioinformatician Bioinformatician

Bioinformatician

سایر نمونه‌کارهای