امروز 7 خرداد 1405

طراحی و شبیه سازی DCU

Omidctrl

طراحی و شبیه سازی DCU

Omidctrl

طراحی و شبیه سازی DCU

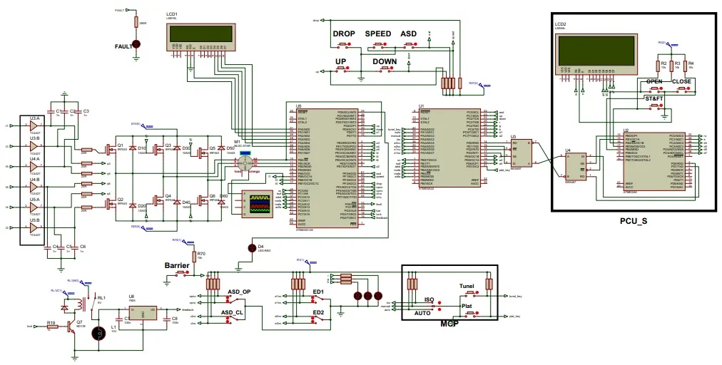
طراحی و شبیه سازی واحد کنترل درب (DCU) با سطح ایمنی 3 (SIL3) در سیستم درب های جدا کننده سکو (PSD) ایستگاه های مترو

30 بهمن 1398

30 بهمن 1398