امروز 7 خرداد 1405

مدل سازی فرآیندهای کسب و کار با زبان BPMN 2.0

Consultant and Developer

مدل سازی فرآیندهای کسب و کار با زبان BPMN 2.0

Consultant and Developer

مدل سازی فرآیندهای کسب و کار با زبان BPMN 2.0

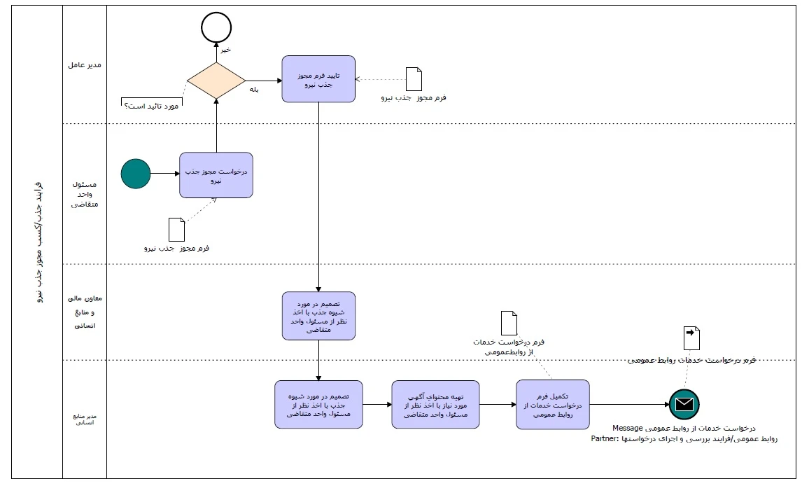
- ورودی ها: فعالیت ها و توالی فعالیت ها را از شما کارفرمای گرامی دریافت می کنم.
- گفتگو و رسیدن به تفاهم اولیه در خصوص منطق فرآیند: طی گفتگوهای مشترک، به درکی واحد از منطق فرآیند خواهیم رسید.
- ترسیم مدل فرآیند : مدل فرآیند با زبان مدل سازی BPMN 2.0 توسط اینجانب انجام و به کارفرمای گرامی ارائه خواهد شد.
- بررسی مدل فرآیند: بررسی مدل فرآیند توسط کارفرما، ارائه نظرات و اصلاحات
- انجام اصلاحات نهایی: اعمال نظرات و اصلاحات مد نظر کارفرما توسط اینجانب و اتمام کار.

25 دی 1404

مهارت‌های استفاده شده

مدیریت

25 دی 1404

Consultant and Developer Consultant and Developer

Consultant and Developer

سایر نمونه‌کارهای