امروز 8 خرداد 1405

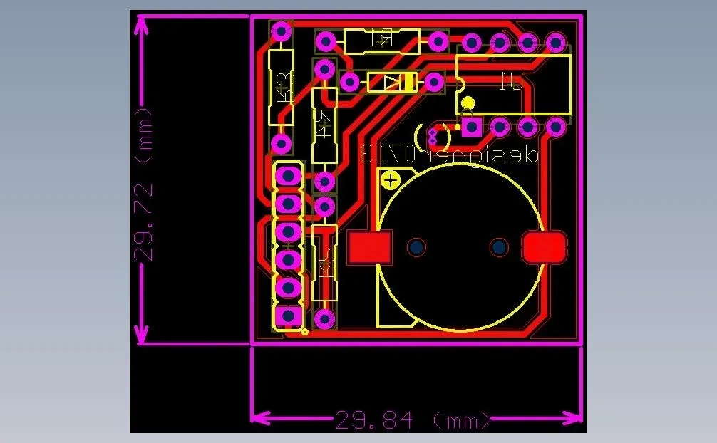
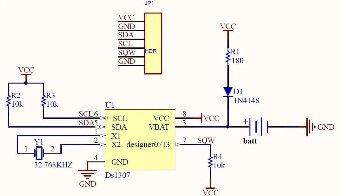
طراحی ماژول DS1307 توسط نرم افزار Altium designer

Arduino

طراحی ماژول DS1307 توسط نرم افزار Altium designer

Arduino

طراحی ماژول DS1307 توسط نرم افزار Altium designer

این ماژول دارای رابط i2c و باتری بکاپ می باشد برای مشاهده و دریافت شماتیک و pcb لطفاً فایل ضمیمه را بررسی بفرمایید باتشکر

29 آبان 1399

مهارت‌های استفاده شده

مهندسی برق الکترونیک

29 آبان 1399