امروز 9 خرداد 1405
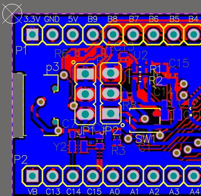
pcb برد توسعه blue pill
pcb طراحی شده مربوط به برد دولایه blie pill
14 اسفند 1403
مهارتهای استفاده شده
14 اسفند 1403
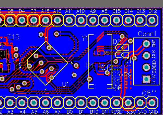
pcb برد توسعه blue pill
pcb طراحی شده مربوط به برد دولایه blie pill
14 اسفند 1403
مهارتهای استفاده شده
14 اسفند 1403