امروز 9 خرداد 1405
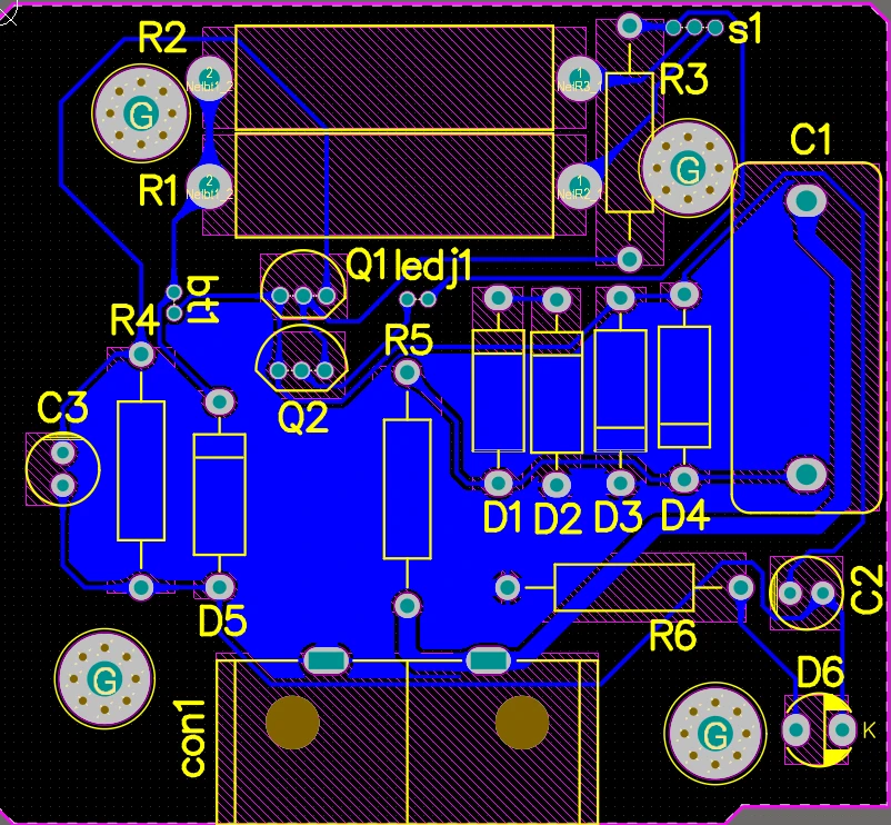
طراحی pcb
طراحی pcb بردهای مربوط به چراغ اضطراری و flasher
14 اسفند 1403
مهارتهای استفاده شده
14 اسفند 1403
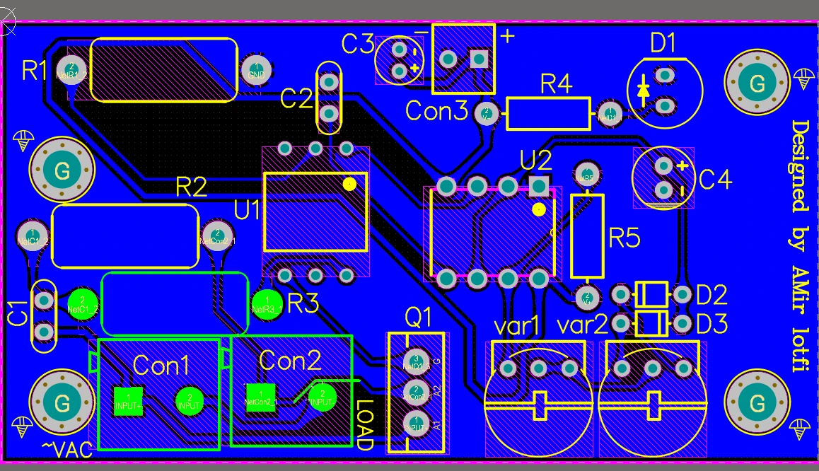
طراحی pcb
طراحی pcb بردهای مربوط به چراغ اضطراری و flasher
14 اسفند 1403
مهارتهای استفاده شده
14 اسفند 1403