امروز 7 خرداد 1405

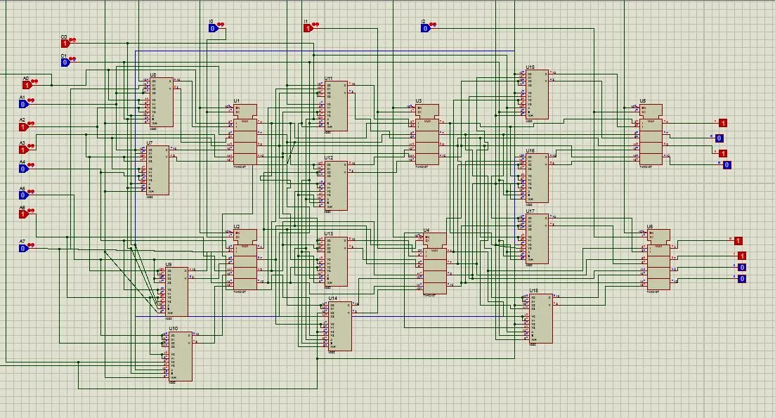
مدار شیف ریجستر با کنترل و بار

برق

مدار شیف ریجستر با کنترل و بار

برق

مدار شیف ریجستر با کنترل و بار

این مدار از چند مالتی پلکسر و گیت ساخته شده که بشدت به خلاقیت نیاز دارد.

6 شهریور 1399

مهارت‌های استفاده شده

Proteus

6 شهریور 1399