امروز 7 خرداد 1405

چراغ راهنمایی و رانندگی با پرتئوس

برق

چراغ راهنمایی و رانندگی با پرتئوس

برق

چراغ راهنمایی و رانندگی با پرتئوس

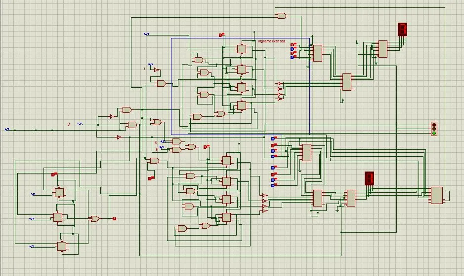
چراغ راهنمایی و رانندگی دو طرفه با قابلیت تنظیم زمان با نرم افزار پرتئوس

13 دی 1399

مهارت‌های استفاده شده

Proteus

13 دی 1399